
图片来源于网络,如有侵权,请联系删除
证券之星 赵子祥
日前,泉州银行收到国家金融监督管理总局泉州监管分局开出的625万元罚单,创下该行成立以来单笔处罚金额的最高纪录,同时多名责任人被追责。

图片来源于网络,如有侵权,请联系删除
证券之星注意到,2025年,该行及分支机构也曾多次受到监管处罚,其中不乏百万级罚单,合规管控短板凸显。经营层面,2025年业绩出现明显“变脸”,营收、净利润双双呈现两位数下滑,三季度更是出现自2009年更名以来首次单季亏损。

图片来源于网络,如有侵权,请联系删除
与此同时,泉州银行资产质量持续承压,不良贷款率呈现波动上升,逾期贷款规模大幅增长,拨备覆盖率持续下降并逼近监管红线,资本补充压力加大,加之2025年该行核心管理层经历密集调整,董事长、行长相继更迭,治理结构亟待重塑。
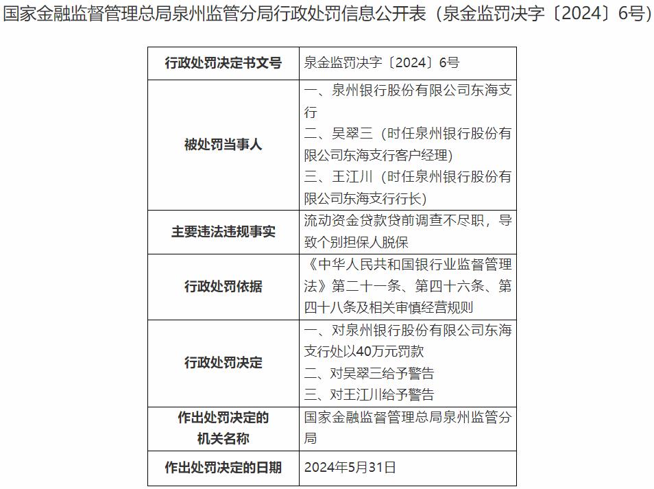
合规风险集中暴露,罚单敲响风控警钟
2月14日,国家金融监督管理总局泉州监管分局公示的行政处罚信息,成为泉州银行合规经营史上的一个重要节点。该行因存在8项违法违规行为,被处以625万元罚款,这一金额不仅远超其此前426.5万元的最高罚单纪录,成为名副其实的“行史最大罚单”,更折射出该行在合规管理与风险防控方面的多重漏洞。
根据监管公示,此次625万元罚单涉及的违规行为覆盖信贷业务、数据管理、内控建设等多个核心领域,具体包括小微企业和涉农贷款数据不真实、信贷资产风险分类管理不到位、个人贷款业务管理不到位、不当吸收存款、EAST数据报送不准确、贷款“三查”不到位、办理银行承兑汇票业务不尽职、第三方合作数据安全风险管控不到位等。
除机构层面的重罚外,时任相关责任人林堃铭被禁止从事银行业工作终身,另有3名责任人分别被给予警告并处5万元罚款,这一处置体现了监管部门对金融机构违规行为“零容忍”的态度。
事实上,此次625万元罚单并非孤立事件,而是泉州银行近一年来合规风险持续暴露的集中体现。公开信息显示,2025年泉州银行及旗下分支机构已累计收到3笔监管处罚,合计罚款金额超160万元,处罚范围涵盖总行及莆田分行、福州仓山支行等分支机构,违规领域集中在信贷业务、票据业务、反假货币等关键环节。
经营业绩持续承压,资产质量与资本实力临考
在合规风险集中暴露的同时,泉州银行的经营业绩也出现显著下滑,2025年成为该行经营状况的“转折点”,营收、净利润双双下滑,甚至出现单季亏损,盈利能力与抗风险能力持续弱化。
公开披露的财务数据显示,2025年前三季度,泉州银行实现营业收入23.96亿元,同比下降12.54%;实现净利润2.45亿元,同比下降23.03%,两项核心指标均呈现两位数下滑态势。
更为严峻的是,该行2025年三季度单季净亏损1300万元,这是其自2009年更名以来首次出现季度性亏损,标志着其盈利水平已击穿盈亏平衡线,经营压力骤增。
业绩下滑的态势并非突发,而是2024年以来盈利持续承压的必然结果。2024年,泉州银行虽实现营业收入36.98亿元,同比增长4.55%,净利润6.56亿元,同比增长0.95%,但业绩增速已大幅放缓,尤其是净利润近乎滞涨。
盈利下滑的核心原因的是营收结构失衡与核心收入来源萎缩。作为区域性城商行,利息净收入是泉州银行的营收基石,但受行业净息差持续收窄的影响,这一核心收入来源不断缩水。数据显示,泉州银行的净息差从2022年的2.07%降至2024年的1.69%,持续收窄的息差挤压了盈利空间。2025年前三季度,该行利息净收入为18.31亿元,较上年同期减少1.55亿元,同比下降7.78%,核心盈利支撑力持续弱化。
与业绩下滑相伴的,是资产质量的持续承压。公开数据显示,该行不良贷款率在2022年为1.52%,2023年升至1.61%,2024年末进一步攀升至1.83%,不仅连续突破自身历史高位,还高于2024年全国商业银行1.76%的平均水平。2025年6月末,该行不良贷款率虽降至1.71%,但仍高于同期全国商业银行1.49%的平均水平0.22个百分点,资产质量压力仍未缓解。
2025年11月份,东方金诚在一份评级报告中写道,受外部环境波动下中小微客户抗风险能力较弱等因素影响,泉州银行关注类贷款占比有所上升,资产质量存在一定下迁压力;且该行部分非标投资资产逾期,减值准备对相关风险资产的覆盖程度一般,存在一定信用风险管理压力。
此外,风险抵补能力的持续弱化,则让泉州银行的经营处境雪上加霜。拨备覆盖率是衡量银行风险抵补能力的核心指标,泉州银行的拨备覆盖率已连续多年下滑,2022年为170.81%,2023年降至168.01%,2024年进一步降至163.23%,2025年三季度已降至158.7%,距150%的监管底线仅一步之遥,风险抵御能力持续承压。
资本充足率方面,泉州银行虽仍满足监管最低要求,但增长动能不足,资本补充压力持续加大。2024年末,该行核心一级资本充足率为9.33%,一级资本充足率11.16%,资本充足率14.12%;2025年一季度虽略有回升,但三季度末资本充足率已降至13.76%,较上年末下降0.36个百分点,资本净额从6月末的171.3亿元降至9月末的165.7亿元。
盈利下滑导致内生资本积累能力弱化,叠加不良贷款处置消耗资本,使得该行外部融资需求迫切,但作为区域性城商行,其外部融资空间相对有限,进一步制约了其风险处置与业务转型的能力。
管理层的密集调整,也为泉州银行的经营发展带来了不确定性。2025年以来,该行核心管理层经历了多轮变动:上半年,副行长唐瑾珺卸任董事会秘书,总行人力资源部总经理叶旭寅接任,总行营业部总经理王海彬升任行长助理;三季度,原董事长林阳发因退休卸任,行长江文鹏被提名接任董事长。
同年12月,具备农行、华夏银行从业背景的李明钦获批担任行长,形成了新的核心管理团队。新管理层均具备大型银行从业经验与合规风控背景,被市场寄予厚望,但高层频繁变动也在一定程度上削弱了内控执行的稳定性,治理结构仍需时间重塑。
对于泉州银行而言,新管理层的上任为其破解困局带来了新的可能,但其首要任务是筑牢合规风控底线,补齐内控管理短板,坚守稳健经营底线,将合规风控融入业务发展全流程,才能实现可持续发展。(本文首发证券之星,作者|赵子祥)
